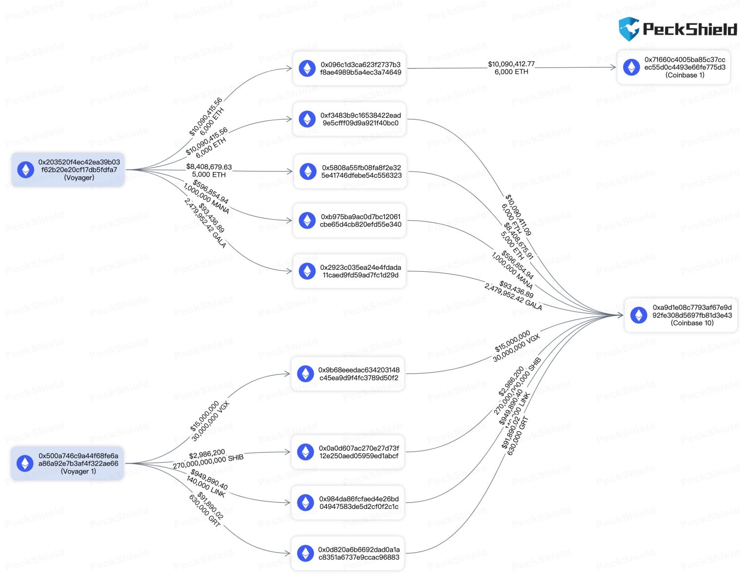
Bankrupt crypto lender Voyager Digital moved 270 billion Shiba Inu (SHIB) tokens to top US crypto exchange Coinbase in a 12-hour period this week, according to the blockchain security firm Peckshield.
Those 270 billion SHIB tokens were worth about $3 million at time of transfer.
Voyager also moved $19 million worth of Ethereum (ETH) and $4 million of its native Voyager (VGX) token to Coinbase in the same 12-hour period.
“PeckShieldAlert Voyager-labeled addresses have transferred ~$27.7 million worth of cryptos to Coinbase, including 17,000 ETH (~$19 million), 12 million VGX (~$4 million), 270 billion SHIB (~$3 million) within the last 12 hours.”
Last July, Voyager was forced to shut down customer withdrawals and deposits after the embattled crypto firm Three Arrows Capital failed to pay back a loan worth hundreds of millions of dollars.
Voyager eventually filed for bankruptcy and came to an agreement to sell $1.3 billion worth of assets and transfer its customers to Binance.US, though the U.S. Securities and Exchange Commission (SEC) opposed the deal, arguing the agreement could possibly violate securities law.
New York Judge Michael Wiles sided with Voyager and approved the deal, though the U.S. Department of Justice (DOJ) is appealing his decision.
As of late February, Voyager’s held $631 million worth of crypto in its reserves, including $81 million worth of SHIB, according to the blockchain-tracking firm Lookonchain.
SHIB is trading at $0.00001 at time of writing. The 14th-ranked crypto asset by market cap is down 7.8% in the past 24 hours.
Don’t Miss a Beat – Subscribe to get crypto email alerts delivered directly to your inbox
Check Price Action
Follow us on Twitter, Facebook and Telegram
Surf The Daily Hodl Mix
Generated Image: Midjourney

